Return to navigation page or list derivations

Review quantum basics Hermitian operators have realvalued observables

step inference rule input feed output step validity (as per SymPy)
1
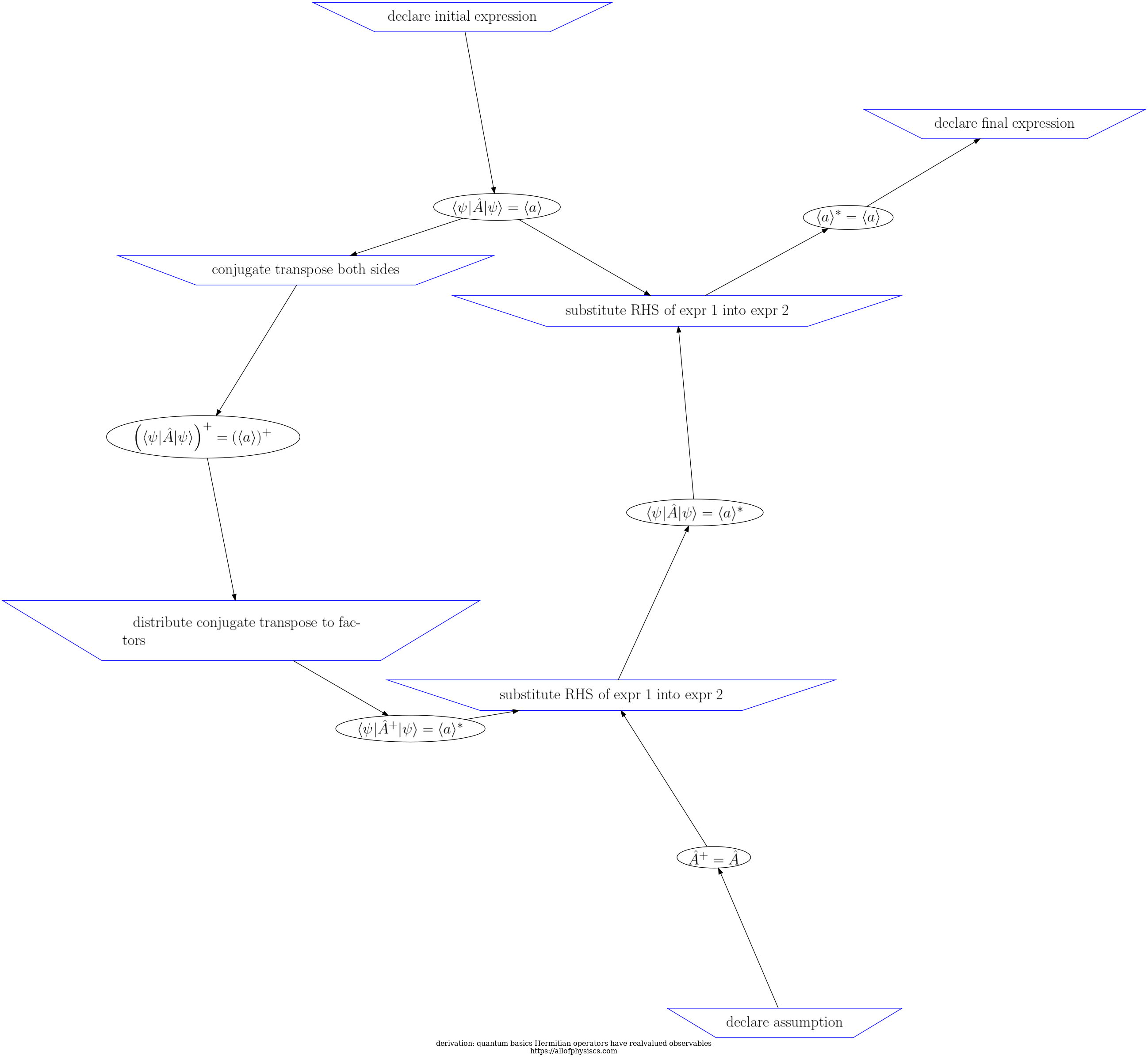
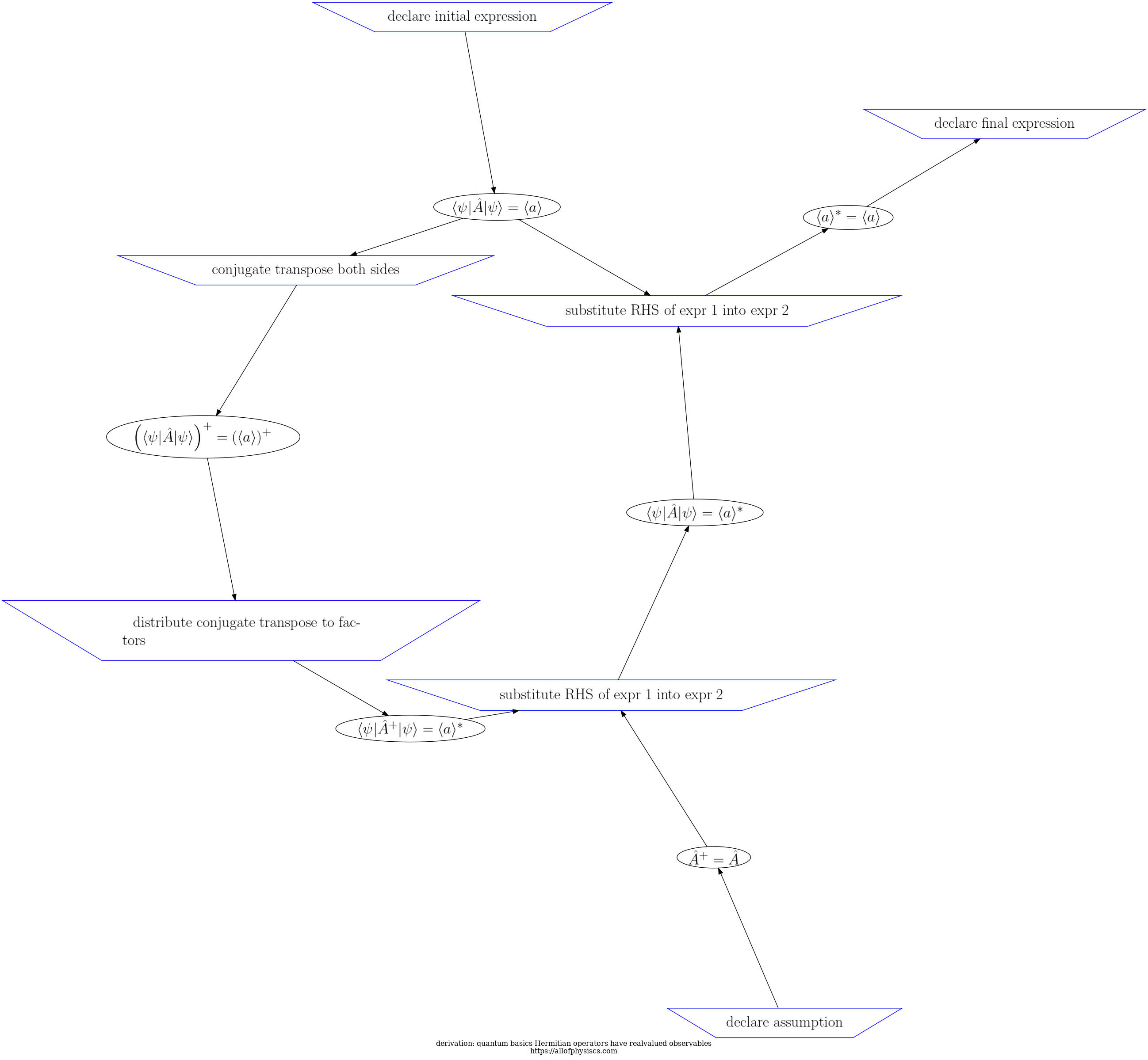
  • 0000111981: declare initial expression
  • number of inputs: 0; feeds: 0; outputs: 1
  • Eq.~\ref{eq:#1} is an initial equation.
  1. 9999999975
    \(\langle \psi| \hat{A} |\psi \rangle = \langle a \rangle\)
no validation is available for declarations
2
  • 0000111696: conjugate transpose both sides
  • number of inputs: 1; feeds: 0; outputs: 1
  • Conjugate transpose of both sides of Eq.~\ref{eq:#1}; yields Eq.~\ref{eq:#2}.
  1. 9999999975
    \(\langle \psi| \hat{A} |\psi \rangle = \langle a \rangle\)
  1. 2394935835
    \(\left(\langle\psi| \hat{A} |\psi \rangle \right)^+ = \left(\langle a \rangle\right)^+\)
recognized infrule but not yet supported
3
  • 0000111890: distribute conjugate transpose to factors
  • number of inputs: 1; feeds: 0; outputs: 1
  • Distribute conjugate transpose to factors in Eq.~\ref{eq:#1}; yields Eq.~\ref{eq:#2}.
  1. 2394935835
    \(\left(\langle\psi| \hat{A} |\psi \rangle \right)^+ = \left(\langle a \rangle\right)^+\)
  1. 1010393913
    \(\langle \psi| \hat{A}^+ |\psi \rangle = \langle a \rangle^*\)
recognized infrule but not yet supported
4
  • 0000111104: declare assumption
  • number of inputs: 0; feeds: 0; outputs: 1
  • Eq.~\ref{eq:#1} is an assumption.
  1. 9294858532
    \(\hat{A}^+ = \hat{A}\)
no validation is available for declarations
5
  • 0000111634: substitute RHS of expr 1 into expr 2
  • number of inputs: 2; feeds: 0; outputs: 1
  • Substitute RHS of Eq.~\ref{eq:#1} into Eq.~\ref{eq:#2}; yields Eq.~\ref{eq:#3}.
  1. 1010393913
    \(\langle \psi| \hat{A}^+ |\psi \rangle = \langle a \rangle^*\)
  2. 9294858532
    \(\hat{A}^+ = \hat{A}\)
  1. 4948934890
    \(\langle \psi| \hat{A} |\psi \rangle = \langle a \rangle^*\)
Not evaluated due to missing term in SymPy
6
  • 0000111634: substitute RHS of expr 1 into expr 2
  • number of inputs: 2; feeds: 0; outputs: 1
  • Substitute RHS of Eq.~\ref{eq:#1} into Eq.~\ref{eq:#2}; yields Eq.~\ref{eq:#3}.
  1. 9999999975
    \(\langle \psi| \hat{A} |\psi \rangle = \langle a \rangle\)
  2. 4948934890
    \(\langle \psi| \hat{A} |\psi \rangle = \langle a \rangle^*\)
  1. 2848934890
    \(\langle a \rangle^* = \langle a \rangle\)
Not evaluated due to missing term in SymPy
7
  • 0000111341: declare final expression
  • number of inputs: 1; feeds: 0; outputs: 0
  • Eq.~\ref{eq:#1} is one of the final equations.
  1. 2848934890
    \(\langle a \rangle^* = \langle a \rangle\)
no validation is available for declarations

Symbols used in quantum basics Hermitian operators have realvalued observables

Steps and expressions for quantum basics Hermitian operators have realvalued observables

d3js visualization of steps and expressions in quantum basics Hermitian operators have realvalued observables


Hold the mouse over a node to highlight that node and its neighbors. You can zoom in/out. You can pan the image. You can move nodes by clicking and dragging.

Actions: Edit Derivation

Generate Tex file or PDF file

   xor   

Delete Derivation and all associated steps

This does not remove expressions, symbols, and operations.

timing of Neo4j queries: