Return to navigation page or list derivations
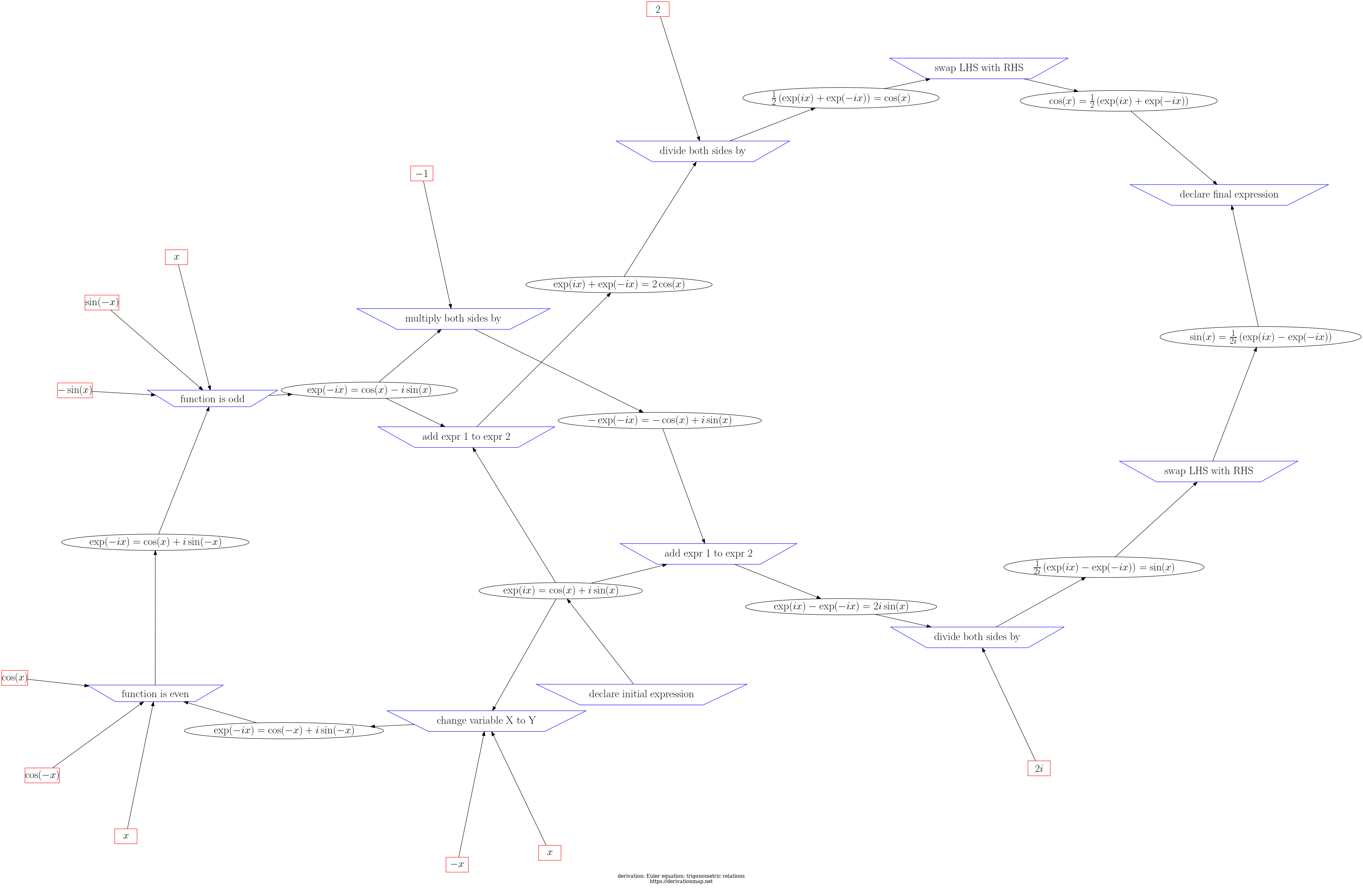
| step | inference rule | input | feed | output | step validity (as per SymPy) |
|---|---|---|---|---|---|
| 1 |
|
|
no validation is available for declarations | ||
| 2 |
|
|
|
|
LHS diff is 2*sinh(pdg0001464*pdg0004621) RHS diff is 2*pdg0004621*sin(pdg0001464) |
| 3 |
|
|
|
|
recognized infrule but not yet supported |
| 4 |
|
|
|
|
recognized infrule but not yet supported |
| 5 |
|
|
|
valid | |
| 6 |
|
|
|
|
valid |
| 7 |
|
|
|
valid | |
| 8 |
|
|
no validation is available for declarations | ||
| 9 |
|
|
|
|
valid |
| 10 |
|
|
|
valid | |
| 11 |
|
|
|
|
valid |
| 12 |
|
|
|
valid |
pdg_app/to_review_derivation: node_properties, derivation 8018425compute/get_dict_of_steps_in_derivation: steps_in_this_derivation3197505compute/get_dict_of_steps_in_derivation: get_inference_rule_connected_to_step_ID5775490compute/get_dict_of_steps_in_derivation: get_expressions_from_step_id_and_expr_type HAS_INPUT5775490compute/get_dict_of_steps_in_derivation: get_expressions_from_step_id_and_expr_type, HAS_FEED5775490compute/get_dict_of_steps_in_derivation: get_expressions_from_step_id_and_expr_type, HAS_OUTPUT5775490compute/get_dict_of_steps_in_derivation: get_step_has_sequence_index3197505compute/get_dict_of_steps_in_derivation: get_inference_rule_connected_to_step_ID6666729compute/get_dict_of_steps_in_derivation: get_expressions_from_step_id_and_expr_type HAS_INPUT6666729compute/get_dict_of_steps_in_derivation: get_expressions_from_step_id_and_expr_type, HAS_FEED6666729compute/get_dict_of_steps_in_derivation: get_expressions_from_step_id_and_expr_type, HAS_OUTPUT6666729compute/get_dict_of_steps_in_derivation: get_inference_rule_connected_to_step_ID5863268compute/get_dict_of_steps_in_derivation: get_expressions_from_step_id_and_expr_type HAS_INPUT5863268compute/get_dict_of_steps_in_derivation: get_expressions_from_step_id_and_expr_type, HAS_FEED5863268compute/get_dict_of_steps_in_derivation: get_expressions_from_step_id_and_expr_type, HAS_OUTPUT5863268compute/get_dict_of_steps_in_derivation: get_inference_rule_connected_to_step_ID4083768compute/get_dict_of_steps_in_derivation: get_expressions_from_step_id_and_expr_type HAS_INPUT4083768compute/get_dict_of_steps_in_derivation: get_expressions_from_step_id_and_expr_type, HAS_FEED4083768compute/get_dict_of_steps_in_derivation: get_expressions_from_step_id_and_expr_type, HAS_OUTPUT4083768compute/get_dict_of_steps_in_derivation: get_inference_rule_connected_to_step_ID4434569compute/get_dict_of_steps_in_derivation: get_expressions_from_step_id_and_expr_type HAS_INPUT4434569compute/get_dict_of_steps_in_derivation: get_expressions_from_step_id_and_expr_type, HAS_FEED4434569compute/get_dict_of_steps_in_derivation: get_expressions_from_step_id_and_expr_type, HAS_OUTPUT4434569compute/get_dict_of_steps_in_derivation: get_inference_rule_connected_to_step_ID3946086compute/get_dict_of_steps_in_derivation: get_expressions_from_step_id_and_expr_type HAS_INPUT3946086compute/get_dict_of_steps_in_derivation: get_expressions_from_step_id_and_expr_type, HAS_FEED3946086compute/get_dict_of_steps_in_derivation: get_expressions_from_step_id_and_expr_type, HAS_OUTPUT3946086compute/get_dict_of_steps_in_derivation: get_inference_rule_connected_to_step_ID6340211compute/get_dict_of_steps_in_derivation: get_expressions_from_step_id_and_expr_type HAS_INPUT6340211compute/get_dict_of_steps_in_derivation: get_expressions_from_step_id_and_expr_type, HAS_FEED6340211compute/get_dict_of_steps_in_derivation: get_expressions_from_step_id_and_expr_type, HAS_OUTPUT6340211compute/get_dict_of_steps_in_derivation: get_inference_rule_connected_to_step_ID8273656compute/get_dict_of_steps_in_derivation: get_expressions_from_step_id_and_expr_type HAS_INPUT8273656compute/get_dict_of_steps_in_derivation: get_expressions_from_step_id_and_expr_type, HAS_FEED8273656compute/get_dict_of_steps_in_derivation: get_expressions_from_step_id_and_expr_type, HAS_OUTPUT8273656compute/get_dict_of_steps_in_derivation: get_inference_rule_connected_to_step_ID6351296compute/get_dict_of_steps_in_derivation: get_expressions_from_step_id_and_expr_type HAS_INPUT6351296compute/get_dict_of_steps_in_derivation: get_expressions_from_step_id_and_expr_type, HAS_FEED6351296compute/get_dict_of_steps_in_derivation: get_expressions_from_step_id_and_expr_type, HAS_OUTPUT6351296compute/get_dict_of_steps_in_derivation: get_inference_rule_connected_to_step_ID5776417compute/get_dict_of_steps_in_derivation: get_expressions_from_step_id_and_expr_type HAS_INPUT5776417compute/get_dict_of_steps_in_derivation: get_expressions_from_step_id_and_expr_type, HAS_FEED5776417compute/get_dict_of_steps_in_derivation: get_expressions_from_step_id_and_expr_type, HAS_OUTPUT5776417compute/get_dict_of_steps_in_derivation: get_inference_rule_connected_to_step_ID3319314compute/get_dict_of_steps_in_derivation: get_expressions_from_step_id_and_expr_type HAS_INPUT3319314compute/get_dict_of_steps_in_derivation: get_expressions_from_step_id_and_expr_type, HAS_FEED3319314compute/get_dict_of_steps_in_derivation: get_expressions_from_step_id_and_expr_type, HAS_OUTPUT3319314compute/get_dict_of_steps_in_derivation: get_inference_rule_connected_to_step_ID8844263compute/get_dict_of_steps_in_derivation: get_expressions_from_step_id_and_expr_type HAS_INPUT8844263compute/get_dict_of_steps_in_derivation: get_expressions_from_step_id_and_expr_type, HAS_FEED8844263compute/get_dict_of_steps_in_derivation: get_expressions_from_step_id_and_expr_type, HAS_OUTPUT8844263pdg_app/to_review_derivation: get_list_of_step_dicts_in_this_derivation8018425pdg_app/to_review_derivation: get_list_of_sequence_values_for_derivation_id8018425000003pdg_app/to_review_derivation: get_nodes_of_type inference_rule8018425compute/get_dict_of_steps_in_derivation: get_inference_rule_connected_to_step_ID7944988compute/get_dict_of_steps_in_derivation: get_expressions_from_step_id_and_expr_type HAS_INPUT7944988compute/get_dict_of_steps_in_derivation: get_expressions_from_step_id_and_expr_type, HAS_FEED7944988compute/get_dict_of_steps_in_derivation: get_expressions_from_step_id_and_expr_type, HAS_OUTPUT7944988compute/get_dict_of_steps_in_derivation: get_inference_rule_connected_to_step_ID5881778compute/get_dict_of_steps_in_derivation: get_expressions_from_step_id_and_expr_type HAS_INPUT5881778compute/get_dict_of_steps_in_derivation: get_expressions_from_step_id_and_expr_type, HAS_FEED5881778compute/get_dict_of_steps_in_derivation: get_expressions_from_step_id_and_expr_type, HAS_OUTPUT5881778compute/get_dict_of_steps_in_derivation: get_inference_rule_connected_to_step_ID4271225compute/get_dict_of_steps_in_derivation: get_expressions_from_step_id_and_expr_type HAS_INPUT4271225compute/get_dict_of_steps_in_derivation: get_expressions_from_step_id_and_expr_type, HAS_FEED4271225compute/get_dict_of_steps_in_derivation: get_expressions_from_step_id_and_expr_type, HAS_OUTPUT4271225compute/get_dict_of_steps_in_derivation: get_inference_rule_connected_to_step_ID8005899compute/get_dict_of_steps_in_derivation: get_expressions_from_step_id_and_expr_type HAS_INPUT8005899compute/get_dict_of_steps_in_derivation: get_expressions_from_step_id_and_expr_type, HAS_FEED8005899compute/get_dict_of_steps_in_derivation: get_expressions_from_step_id_and_expr_type, HAS_OUTPUT8005899compute/get_dict_of_steps_in_derivation: get_inference_rule_connected_to_step_ID5103617compute/get_dict_of_steps_in_derivation: get_expressions_from_step_id_and_expr_type HAS_INPUT5103617compute/get_dict_of_steps_in_derivation: get_expressions_from_step_id_and_expr_type, HAS_FEED5103617compute/get_dict_of_steps_in_derivation: get_expressions_from_step_id_and_expr_type, HAS_OUTPUT5103617compute/get_dict_of_steps_in_derivation: get_inference_rule_connected_to_step_ID7287127compute/get_dict_of_steps_in_derivation: get_expressions_from_step_id_and_expr_type HAS_INPUT7287127compute/get_dict_of_steps_in_derivation: get_expressions_from_step_id_and_expr_type, HAS_FEED7287127compute/get_dict_of_steps_in_derivation: get_expressions_from_step_id_and_expr_type, HAS_OUTPUT7287127compute/get_dict_of_steps_in_derivation: get_inference_rule_connected_to_step_ID5858923compute/get_dict_of_steps_in_derivation: get_expressions_from_step_id_and_expr_type HAS_INPUT5858923compute/get_dict_of_steps_in_derivation: get_expressions_from_step_id_and_expr_type, HAS_FEED5858923compute/get_dict_of_steps_in_derivation: get_expressions_from_step_id_and_expr_type, HAS_OUTPUT5858923compute/get_dict_of_steps_in_derivation: get_inference_rule_connected_to_step_ID6867510compute/get_dict_of_steps_in_derivation: get_expressions_from_step_id_and_expr_type HAS_INPUT6867510compute/get_dict_of_steps_in_derivation: get_expressions_from_step_id_and_expr_type, HAS_FEED6867510compute/get_dict_of_steps_in_derivation: get_expressions_from_step_id_and_expr_type, HAS_OUTPUT6867510compute/get_dict_of_steps_in_derivation: get_inference_rule_connected_to_step_ID4151180compute/get_dict_of_steps_in_derivation: get_expressions_from_step_id_and_expr_type HAS_INPUT4151180compute/get_dict_of_steps_in_derivation: get_expressions_from_step_id_and_expr_type, HAS_FEED4151180compute/get_dict_of_steps_in_derivation: get_expressions_from_step_id_and_expr_type, HAS_OUTPUT4151180compute/get_dict_of_steps_in_derivation: get_inference_rule_connected_to_step_ID2156451compute/get_dict_of_steps_in_derivation: get_expressions_from_step_id_and_expr_type HAS_INPUT2156451compute/get_dict_of_steps_in_derivation: get_expressions_from_step_id_and_expr_type, HAS_FEED2156451compute/get_dict_of_steps_in_derivation: get_expressions_from_step_id_and_expr_type, HAS_OUTPUT2156451compute/get_dict_of_steps_in_derivation: get_inference_rule_connected_to_step_ID8383546compute/get_dict_of_steps_in_derivation: get_expressions_from_step_id_and_expr_type HAS_INPUT8383546compute/get_dict_of_steps_in_derivation: get_expressions_from_step_id_and_expr_type, HAS_FEED8383546compute/get_dict_of_steps_in_derivation: get_expressions_from_step_id_and_expr_type, HAS_OUTPUT8383546compute/get_dict_of_steps_in_derivation: get_inference_rule_connected_to_step_ID6192102compute/get_dict_of_steps_in_derivation: get_expressions_from_step_id_and_expr_type HAS_INPUT6192102compute/get_dict_of_steps_in_derivation: get_expressions_from_step_id_and_expr_type, HAS_FEED6192102compute/get_dict_of_steps_in_derivation: get_expressions_from_step_id_and_expr_type, HAS_OUTPUT6192102compute/get_dict_of_steps_in_derivation: get_inference_rule_connected_to_step_ID5413362compute/get_dict_of_steps_in_derivation: get_expressions_from_step_id_and_expr_type HAS_INPUT5413362compute/get_dict_of_steps_in_derivation: get_expressions_from_step_id_and_expr_type, HAS_FEED5413362compute/get_dict_of_steps_in_derivation: get_expressions_from_step_id_and_expr_type, HAS_OUTPUT5413362compute/get_dict_of_steps_in_derivation: get_inference_rule_connected_to_step_ID7494636compute/get_dict_of_steps_in_derivation: get_expressions_from_step_id_and_expr_type HAS_INPUT7494636compute/get_dict_of_steps_in_derivation: get_expressions_from_step_id_and_expr_type, HAS_FEED7494636compute/get_dict_of_steps_in_derivation: get_expressions_from_step_id_and_expr_type, HAS_OUTPUT7494636compute/get_dict_of_steps_in_derivation: get_inference_rule_connected_to_step_ID8915155compute/get_dict_of_steps_in_derivation: get_expressions_from_step_id_and_expr_type HAS_INPUT8915155compute/get_dict_of_steps_in_derivation: get_expressions_from_step_id_and_expr_type, HAS_FEED8915155compute/get_dict_of_steps_in_derivation: get_expressions_from_step_id_and_expr_type, HAS_OUTPUT8915155compute/get_dict_of_steps_in_derivation: get_inference_rule_connected_to_step_ID6788892compute/get_dict_of_steps_in_derivation: get_expressions_from_step_id_and_expr_type HAS_INPUT6788892compute/get_dict_of_steps_in_derivation: get_expressions_from_step_id_and_expr_type, HAS_FEED6788892compute/get_dict_of_steps_in_derivation: get_expressions_from_step_id_and_expr_type, HAS_OUTPUT6788892compute/get_dict_of_steps_in_derivation: get_inference_rule_connected_to_step_ID3412740compute/get_dict_of_steps_in_derivation: get_expressions_from_step_id_and_expr_type HAS_INPUT3412740compute/get_dict_of_steps_in_derivation: get_expressions_from_step_id_and_expr_type, HAS_FEED3412740compute/get_dict_of_steps_in_derivation: get_expressions_from_step_id_and_expr_type, HAS_OUTPUT3412740compute/get_dict_of_steps_in_derivation: get_inference_rule_connected_to_step_ID7950395compute/get_dict_of_steps_in_derivation: get_expressions_from_step_id_and_expr_type HAS_INPUT7950395compute/get_dict_of_steps_in_derivation: get_expressions_from_step_id_and_expr_type, HAS_FEED7950395compute/get_dict_of_steps_in_derivation: get_expressions_from_step_id_and_expr_type, HAS_OUTPUT7950395compute/get_dict_of_steps_in_derivation: get_inference_rule_connected_to_step_ID9239873compute/get_dict_of_steps_in_derivation: get_expressions_from_step_id_and_expr_type HAS_INPUT9239873compute/get_dict_of_steps_in_derivation: get_expressions_from_step_id_and_expr_type, HAS_FEED9239873compute/get_dict_of_steps_in_derivation: get_expressions_from_step_id_and_expr_type, HAS_OUTPUT9239873compute/get_dict_of_steps_in_derivation: get_inference_rule_connected_to_step_ID5925672compute/get_dict_of_steps_in_derivation: get_expressions_from_step_id_and_expr_type HAS_INPUT5925672compute/get_dict_of_steps_in_derivation: get_expressions_from_step_id_and_expr_type, HAS_FEED5925672compute/get_dict_of_steps_in_derivation: get_expressions_from_step_id_and_expr_type, HAS_OUTPUT5925672compute/get_dict_of_steps_in_derivation: get_inference_rule_connected_to_step_ID9887537compute/get_dict_of_steps_in_derivation: get_expressions_from_step_id_and_expr_type HAS_INPUT9887537compute/get_dict_of_steps_in_derivation: get_expressions_from_step_id_and_expr_type, HAS_FEED9887537compute/get_dict_of_steps_in_derivation: get_expressions_from_step_id_and_expr_type, HAS_OUTPUT9887537compute/get_dict_of_steps_in_derivation: get_inference_rule_connected_to_step_ID6105518compute/get_dict_of_steps_in_derivation: get_expressions_from_step_id_and_expr_type HAS_INPUT6105518compute/get_dict_of_steps_in_derivation: get_expressions_from_step_id_and_expr_type, HAS_FEED6105518compute/get_dict_of_steps_in_derivation: get_expressions_from_step_id_and_expr_type, HAS_OUTPUT6105518compute/get_dict_of_steps_in_derivation: get_inference_rule_connected_to_step_ID1658743compute/get_dict_of_steps_in_derivation: get_expressions_from_step_id_and_expr_type HAS_INPUT1658743compute/get_dict_of_steps_in_derivation: get_expressions_from_step_id_and_expr_type, HAS_FEED1658743compute/get_dict_of_steps_in_derivation: get_expressions_from_step_id_and_expr_type, HAS_OUTPUT1658743compute/get_dict_of_steps_in_derivation: get_inference_rule_connected_to_step_ID9530345compute/get_dict_of_steps_in_derivation: get_expressions_from_step_id_and_expr_type HAS_INPUT9530345compute/get_dict_of_steps_in_derivation: get_expressions_from_step_id_and_expr_type, HAS_FEED9530345compute/get_dict_of_steps_in_derivation: get_expressions_from_step_id_and_expr_type, HAS_OUTPUT9530345