Return to navigation page or list derivations
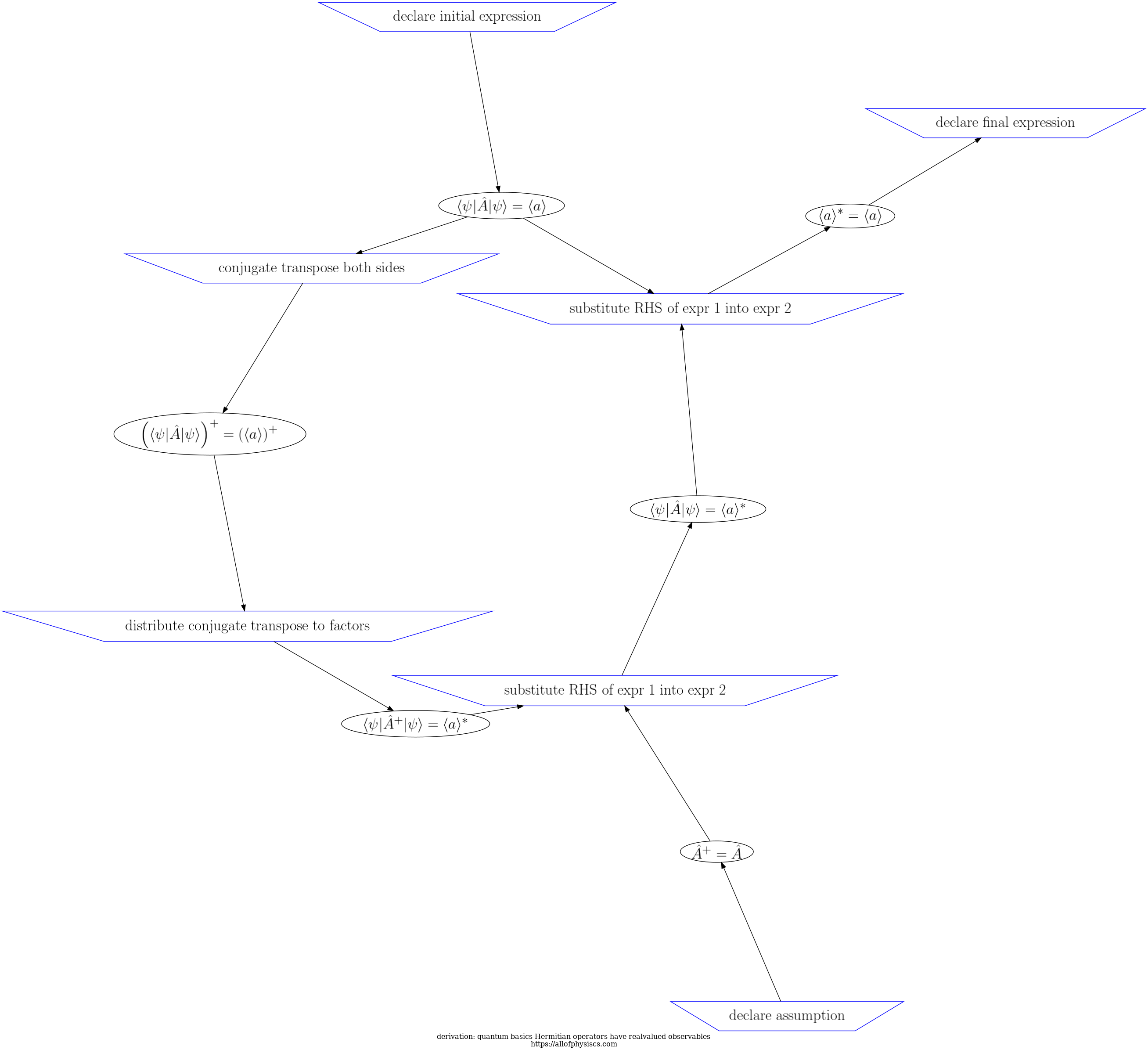
| step | inference rule | input | feed | output | step validity (as per SymPy) |
|---|---|---|---|---|---|
| 1 |
|
|
no validation is available for declarations | ||
| 2 |
|
|
|
recognized infrule but not yet supported | |
| 3 |
|
|
|
recognized infrule but not yet supported | |
| 4 |
|
|
no validation is available for declarations | ||
| 5 |
|
|
|
name 'Bra' is not defined | |
| 6 |
|
|
|
invalid syntax (<string>, line 0) | |
| 7 |
|
|
no validation is available for declarations |
pdg_app/to_review_derivation: node_properties, derivation 9590777compute/get_dict_of_steps_in_derivation: steps_in_this_derivation4772763compute/get_dict_of_steps_in_derivation: get_inference_rule_connected_to_step_ID4377453compute/get_dict_of_steps_in_derivation: get_expressions_from_step_id_and_expr_type HAS_INPUT4377453compute/get_dict_of_steps_in_derivation: get_expressions_from_step_id_and_expr_type, HAS_FEED4377453compute/get_dict_of_steps_in_derivation: get_expressions_from_step_id_and_expr_type, HAS_OUTPUT4377453compute/get_dict_of_steps_in_derivation: get_step_has_sequence_index4772763compute/get_dict_of_steps_in_derivation: get_inference_rule_connected_to_step_ID6625254compute/get_dict_of_steps_in_derivation: get_expressions_from_step_id_and_expr_type HAS_INPUT6625254compute/get_dict_of_steps_in_derivation: get_expressions_from_step_id_and_expr_type, HAS_FEED6625254compute/get_dict_of_steps_in_derivation: get_expressions_from_step_id_and_expr_type, HAS_OUTPUT6625254compute/get_dict_of_steps_in_derivation: get_inference_rule_connected_to_step_ID9531123compute/get_dict_of_steps_in_derivation: get_expressions_from_step_id_and_expr_type HAS_INPUT9531123compute/get_dict_of_steps_in_derivation: get_expressions_from_step_id_and_expr_type, HAS_FEED9531123compute/get_dict_of_steps_in_derivation: get_expressions_from_step_id_and_expr_type, HAS_OUTPUT9531123compute/get_dict_of_steps_in_derivation: get_inference_rule_connected_to_step_ID1508955compute/get_dict_of_steps_in_derivation: get_expressions_from_step_id_and_expr_type HAS_INPUT1508955compute/get_dict_of_steps_in_derivation: get_expressions_from_step_id_and_expr_type, HAS_FEED1508955compute/get_dict_of_steps_in_derivation: get_expressions_from_step_id_and_expr_type, HAS_OUTPUT1508955compute/get_dict_of_steps_in_derivation: get_inference_rule_connected_to_step_ID7683525compute/get_dict_of_steps_in_derivation: get_expressions_from_step_id_and_expr_type HAS_INPUT7683525compute/get_dict_of_steps_in_derivation: get_expressions_from_step_id_and_expr_type, HAS_FEED7683525compute/get_dict_of_steps_in_derivation: get_expressions_from_step_id_and_expr_type, HAS_OUTPUT7683525compute/get_dict_of_steps_in_derivation: get_inference_rule_connected_to_step_ID2151212compute/get_dict_of_steps_in_derivation: get_expressions_from_step_id_and_expr_type HAS_INPUT2151212compute/get_dict_of_steps_in_derivation: get_expressions_from_step_id_and_expr_type, HAS_FEED2151212compute/get_dict_of_steps_in_derivation: get_expressions_from_step_id_and_expr_type, HAS_OUTPUT2151212compute/get_dict_of_steps_in_derivation: get_inference_rule_connected_to_step_ID2507851compute/get_dict_of_steps_in_derivation: get_expressions_from_step_id_and_expr_type HAS_INPUT2507851compute/get_dict_of_steps_in_derivation: get_expressions_from_step_id_and_expr_type, HAS_FEED2507851compute/get_dict_of_steps_in_derivation: get_expressions_from_step_id_and_expr_type, HAS_OUTPUT2507851pdg_app/to_review_derivation: get_list_of_step_dicts_in_this_derivation9590777pdg_app/to_review_derivation: get_list_of_sequence_values_for_derivation_id9590777000012pdg_app/to_review_derivation: get_nodes_of_type inference_rule9590777compute/get_dict_of_steps_in_derivation: get_inference_rule_connected_to_step_ID6499738compute/get_dict_of_steps_in_derivation: get_expressions_from_step_id_and_expr_type HAS_INPUT6499738compute/get_dict_of_steps_in_derivation: get_expressions_from_step_id_and_expr_type, HAS_FEED6499738compute/get_dict_of_steps_in_derivation: get_expressions_from_step_id_and_expr_type, HAS_OUTPUT6499738compute/get_dict_of_steps_in_derivation: get_inference_rule_connected_to_step_ID3767718compute/get_dict_of_steps_in_derivation: get_expressions_from_step_id_and_expr_type HAS_INPUT3767718compute/get_dict_of_steps_in_derivation: get_expressions_from_step_id_and_expr_type, HAS_FEED3767718compute/get_dict_of_steps_in_derivation: get_expressions_from_step_id_and_expr_type, HAS_OUTPUT3767718compute/get_dict_of_steps_in_derivation: get_inference_rule_connected_to_step_ID8881128compute/get_dict_of_steps_in_derivation: get_expressions_from_step_id_and_expr_type HAS_INPUT8881128compute/get_dict_of_steps_in_derivation: get_expressions_from_step_id_and_expr_type, HAS_FEED8881128compute/get_dict_of_steps_in_derivation: get_expressions_from_step_id_and_expr_type, HAS_OUTPUT8881128compute/get_dict_of_steps_in_derivation: get_inference_rule_connected_to_step_ID1531566compute/get_dict_of_steps_in_derivation: get_expressions_from_step_id_and_expr_type HAS_INPUT1531566compute/get_dict_of_steps_in_derivation: get_expressions_from_step_id_and_expr_type, HAS_FEED1531566compute/get_dict_of_steps_in_derivation: get_expressions_from_step_id_and_expr_type, HAS_OUTPUT1531566compute/get_dict_of_steps_in_derivation: get_inference_rule_connected_to_step_ID8803844compute/get_dict_of_steps_in_derivation: get_expressions_from_step_id_and_expr_type HAS_INPUT8803844compute/get_dict_of_steps_in_derivation: get_expressions_from_step_id_and_expr_type, HAS_FEED8803844compute/get_dict_of_steps_in_derivation: get_expressions_from_step_id_and_expr_type, HAS_OUTPUT8803844compute/get_dict_of_steps_in_derivation: get_inference_rule_connected_to_step_ID4657535compute/get_dict_of_steps_in_derivation: get_expressions_from_step_id_and_expr_type HAS_INPUT4657535compute/get_dict_of_steps_in_derivation: get_expressions_from_step_id_and_expr_type, HAS_FEED4657535compute/get_dict_of_steps_in_derivation: get_expressions_from_step_id_and_expr_type, HAS_OUTPUT4657535compute/get_dict_of_steps_in_derivation: get_inference_rule_connected_to_step_ID9873689compute/get_dict_of_steps_in_derivation: get_expressions_from_step_id_and_expr_type HAS_INPUT9873689compute/get_dict_of_steps_in_derivation: get_expressions_from_step_id_and_expr_type, HAS_FEED9873689compute/get_dict_of_steps_in_derivation: get_expressions_from_step_id_and_expr_type, HAS_OUTPUT9873689compute/get_dict_of_steps_in_derivation: get_inference_rule_connected_to_step_ID1335119compute/get_dict_of_steps_in_derivation: get_expressions_from_step_id_and_expr_type HAS_INPUT1335119compute/get_dict_of_steps_in_derivation: get_expressions_from_step_id_and_expr_type, HAS_FEED1335119compute/get_dict_of_steps_in_derivation: get_expressions_from_step_id_and_expr_type, HAS_OUTPUT1335119compute/get_dict_of_steps_in_derivation: get_inference_rule_connected_to_step_ID4291617compute/get_dict_of_steps_in_derivation: get_expressions_from_step_id_and_expr_type HAS_INPUT4291617compute/get_dict_of_steps_in_derivation: get_expressions_from_step_id_and_expr_type, HAS_FEED4291617compute/get_dict_of_steps_in_derivation: get_expressions_from_step_id_and_expr_type, HAS_OUTPUT4291617compute/get_dict_of_steps_in_derivation: get_inference_rule_connected_to_step_ID8279220compute/get_dict_of_steps_in_derivation: get_expressions_from_step_id_and_expr_type HAS_INPUT8279220compute/get_dict_of_steps_in_derivation: get_expressions_from_step_id_and_expr_type, HAS_FEED8279220compute/get_dict_of_steps_in_derivation: get_expressions_from_step_id_and_expr_type, HAS_OUTPUT8279220compute/get_dict_of_steps_in_derivation: get_inference_rule_connected_to_step_ID5097010compute/get_dict_of_steps_in_derivation: get_expressions_from_step_id_and_expr_type HAS_INPUT5097010compute/get_dict_of_steps_in_derivation: get_expressions_from_step_id_and_expr_type, HAS_FEED5097010compute/get_dict_of_steps_in_derivation: get_expressions_from_step_id_and_expr_type, HAS_OUTPUT5097010compute/get_dict_of_steps_in_derivation: get_inference_rule_connected_to_step_ID5441522compute/get_dict_of_steps_in_derivation: get_expressions_from_step_id_and_expr_type HAS_INPUT5441522compute/get_dict_of_steps_in_derivation: get_expressions_from_step_id_and_expr_type, HAS_FEED5441522compute/get_dict_of_steps_in_derivation: get_expressions_from_step_id_and_expr_type, HAS_OUTPUT5441522compute/get_dict_of_steps_in_derivation: get_inference_rule_connected_to_step_ID7607045compute/get_dict_of_steps_in_derivation: get_expressions_from_step_id_and_expr_type HAS_INPUT7607045compute/get_dict_of_steps_in_derivation: get_expressions_from_step_id_and_expr_type, HAS_FEED7607045compute/get_dict_of_steps_in_derivation: get_expressions_from_step_id_and_expr_type, HAS_OUTPUT7607045compute/get_dict_of_steps_in_derivation: get_inference_rule_connected_to_step_ID3395339compute/get_dict_of_steps_in_derivation: get_expressions_from_step_id_and_expr_type HAS_INPUT3395339compute/get_dict_of_steps_in_derivation: get_expressions_from_step_id_and_expr_type, HAS_FEED3395339compute/get_dict_of_steps_in_derivation: get_expressions_from_step_id_and_expr_type, HAS_OUTPUT3395339