Return to navigation page or list derivations
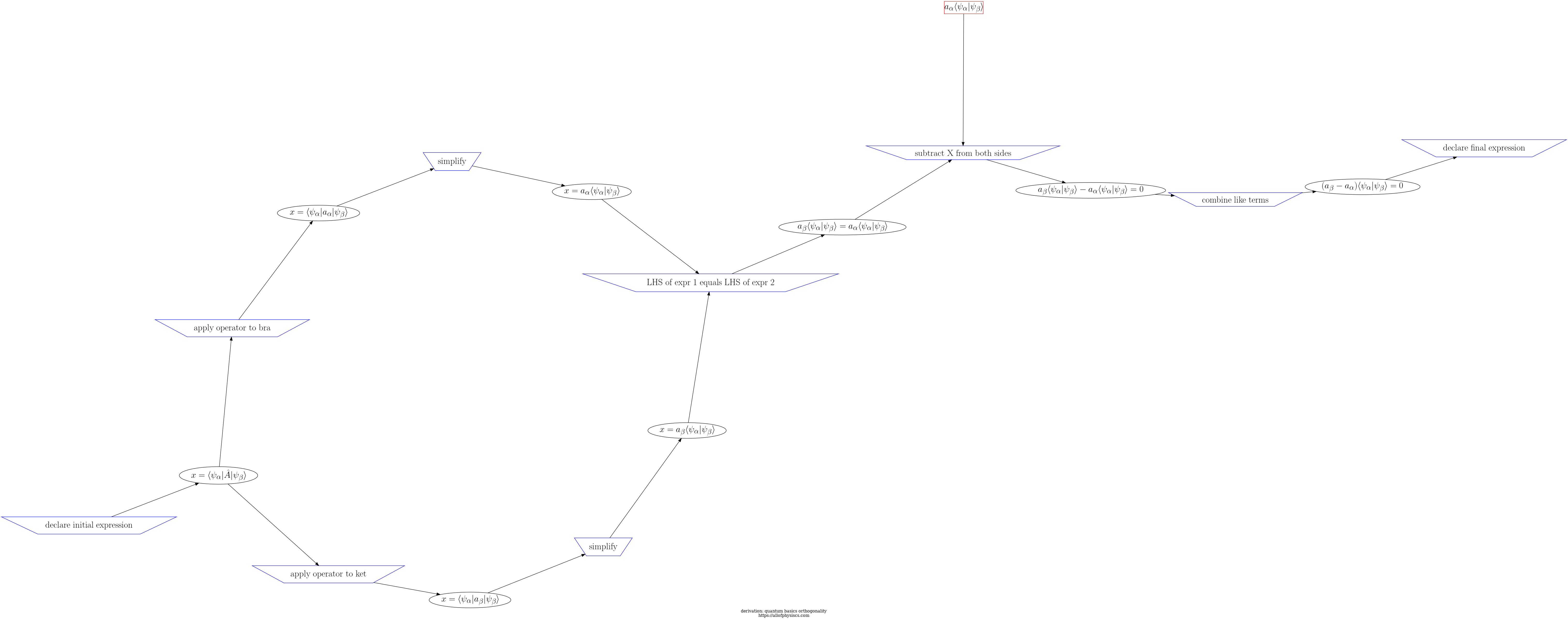
| step | inference rule | input | feed | output | step validity (as per SymPy) |
|---|---|---|---|---|---|
| 1 |
|
|
no validation is available for declarations | ||
| 2 |
|
|
|
recognized infrule but not yet supported | |
| 3 |
|
|
|
recognized infrule but not yet supported | |
| 4 |
|
|
|
valid | |
| 5 |
|
|
|
invalid syntax (<string>, line 0) | |
| 6 |
|
|
|
invalid syntax (<string>, line 0) | |
| 7 |
|
|
|
|
name 'Bra' is not defined |
| 8 |
|
|
|
recognized infrule but not yet supported | |
| 9 |
|
|
no validation is available for declarations |
pdg_app/to_review_derivation: node_properties, derivation 6140383compute/get_dict_of_steps_in_derivation: steps_in_this_derivation6289905compute/get_dict_of_steps_in_derivation: get_inference_rule_connected_to_step_ID8536595compute/get_dict_of_steps_in_derivation: get_expressions_from_step_id_and_expr_type HAS_INPUT8536595compute/get_dict_of_steps_in_derivation: get_expressions_from_step_id_and_expr_type, HAS_FEED8536595compute/get_dict_of_steps_in_derivation: get_expressions_from_step_id_and_expr_type, HAS_OUTPUT8536595compute/get_dict_of_steps_in_derivation: get_step_has_sequence_index6289905compute/get_dict_of_steps_in_derivation: get_inference_rule_connected_to_step_ID6100749compute/get_dict_of_steps_in_derivation: get_expressions_from_step_id_and_expr_type HAS_INPUT6100749compute/get_dict_of_steps_in_derivation: get_expressions_from_step_id_and_expr_type, HAS_FEED6100749compute/get_dict_of_steps_in_derivation: get_expressions_from_step_id_and_expr_type, HAS_OUTPUT6100749compute/get_dict_of_steps_in_derivation: get_inference_rule_connected_to_step_ID8055014compute/get_dict_of_steps_in_derivation: get_expressions_from_step_id_and_expr_type HAS_INPUT8055014compute/get_dict_of_steps_in_derivation: get_expressions_from_step_id_and_expr_type, HAS_FEED8055014compute/get_dict_of_steps_in_derivation: get_expressions_from_step_id_and_expr_type, HAS_OUTPUT8055014compute/get_dict_of_steps_in_derivation: get_inference_rule_connected_to_step_ID7287030compute/get_dict_of_steps_in_derivation: get_expressions_from_step_id_and_expr_type HAS_INPUT7287030compute/get_dict_of_steps_in_derivation: get_expressions_from_step_id_and_expr_type, HAS_FEED7287030compute/get_dict_of_steps_in_derivation: get_expressions_from_step_id_and_expr_type, HAS_OUTPUT7287030compute/get_dict_of_steps_in_derivation: get_inference_rule_connected_to_step_ID5364726compute/get_dict_of_steps_in_derivation: get_expressions_from_step_id_and_expr_type HAS_INPUT5364726compute/get_dict_of_steps_in_derivation: get_expressions_from_step_id_and_expr_type, HAS_FEED5364726compute/get_dict_of_steps_in_derivation: get_expressions_from_step_id_and_expr_type, HAS_OUTPUT5364726compute/get_dict_of_steps_in_derivation: get_inference_rule_connected_to_step_ID5706177compute/get_dict_of_steps_in_derivation: get_expressions_from_step_id_and_expr_type HAS_INPUT5706177compute/get_dict_of_steps_in_derivation: get_expressions_from_step_id_and_expr_type, HAS_FEED5706177compute/get_dict_of_steps_in_derivation: get_expressions_from_step_id_and_expr_type, HAS_OUTPUT5706177compute/get_dict_of_steps_in_derivation: get_inference_rule_connected_to_step_ID7513665compute/get_dict_of_steps_in_derivation: get_expressions_from_step_id_and_expr_type HAS_INPUT7513665compute/get_dict_of_steps_in_derivation: get_expressions_from_step_id_and_expr_type, HAS_FEED7513665compute/get_dict_of_steps_in_derivation: get_expressions_from_step_id_and_expr_type, HAS_OUTPUT7513665compute/get_dict_of_steps_in_derivation: get_inference_rule_connected_to_step_ID3498486compute/get_dict_of_steps_in_derivation: get_expressions_from_step_id_and_expr_type HAS_INPUT3498486compute/get_dict_of_steps_in_derivation: get_expressions_from_step_id_and_expr_type, HAS_FEED3498486compute/get_dict_of_steps_in_derivation: get_expressions_from_step_id_and_expr_type, HAS_OUTPUT3498486compute/get_dict_of_steps_in_derivation: get_inference_rule_connected_to_step_ID5032526compute/get_dict_of_steps_in_derivation: get_expressions_from_step_id_and_expr_type HAS_INPUT5032526compute/get_dict_of_steps_in_derivation: get_expressions_from_step_id_and_expr_type, HAS_FEED5032526compute/get_dict_of_steps_in_derivation: get_expressions_from_step_id_and_expr_type, HAS_OUTPUT5032526pdg_app/to_review_derivation: get_list_of_step_dicts_in_this_derivation6140383pdg_app/to_review_derivation: get_list_of_sequence_values_for_derivation_id6140383000013pdg_app/to_review_derivation: get_nodes_of_type inference_rule6140383compute/get_dict_of_steps_in_derivation: get_inference_rule_connected_to_step_ID7328297compute/get_dict_of_steps_in_derivation: get_expressions_from_step_id_and_expr_type HAS_INPUT7328297compute/get_dict_of_steps_in_derivation: get_expressions_from_step_id_and_expr_type, HAS_FEED7328297compute/get_dict_of_steps_in_derivation: get_expressions_from_step_id_and_expr_type, HAS_OUTPUT7328297compute/get_dict_of_steps_in_derivation: get_inference_rule_connected_to_step_ID9597322compute/get_dict_of_steps_in_derivation: get_expressions_from_step_id_and_expr_type HAS_INPUT9597322compute/get_dict_of_steps_in_derivation: get_expressions_from_step_id_and_expr_type, HAS_FEED9597322compute/get_dict_of_steps_in_derivation: get_expressions_from_step_id_and_expr_type, HAS_OUTPUT9597322compute/get_dict_of_steps_in_derivation: get_inference_rule_connected_to_step_ID5166980compute/get_dict_of_steps_in_derivation: get_expressions_from_step_id_and_expr_type HAS_INPUT5166980compute/get_dict_of_steps_in_derivation: get_expressions_from_step_id_and_expr_type, HAS_FEED5166980compute/get_dict_of_steps_in_derivation: get_expressions_from_step_id_and_expr_type, HAS_OUTPUT5166980compute/get_dict_of_steps_in_derivation: get_inference_rule_connected_to_step_ID8144783compute/get_dict_of_steps_in_derivation: get_expressions_from_step_id_and_expr_type HAS_INPUT8144783compute/get_dict_of_steps_in_derivation: get_expressions_from_step_id_and_expr_type, HAS_FEED8144783compute/get_dict_of_steps_in_derivation: get_expressions_from_step_id_and_expr_type, HAS_OUTPUT8144783compute/get_dict_of_steps_in_derivation: get_inference_rule_connected_to_step_ID1353895compute/get_dict_of_steps_in_derivation: get_expressions_from_step_id_and_expr_type HAS_INPUT1353895compute/get_dict_of_steps_in_derivation: get_expressions_from_step_id_and_expr_type, HAS_FEED1353895compute/get_dict_of_steps_in_derivation: get_expressions_from_step_id_and_expr_type, HAS_OUTPUT1353895compute/get_dict_of_steps_in_derivation: get_inference_rule_connected_to_step_ID7892229compute/get_dict_of_steps_in_derivation: get_expressions_from_step_id_and_expr_type HAS_INPUT7892229compute/get_dict_of_steps_in_derivation: get_expressions_from_step_id_and_expr_type, HAS_FEED7892229compute/get_dict_of_steps_in_derivation: get_expressions_from_step_id_and_expr_type, HAS_OUTPUT7892229compute/get_dict_of_steps_in_derivation: get_inference_rule_connected_to_step_ID3858875compute/get_dict_of_steps_in_derivation: get_expressions_from_step_id_and_expr_type HAS_INPUT3858875compute/get_dict_of_steps_in_derivation: get_expressions_from_step_id_and_expr_type, HAS_FEED3858875compute/get_dict_of_steps_in_derivation: get_expressions_from_step_id_and_expr_type, HAS_OUTPUT3858875compute/get_dict_of_steps_in_derivation: get_inference_rule_connected_to_step_ID8685357compute/get_dict_of_steps_in_derivation: get_expressions_from_step_id_and_expr_type HAS_INPUT8685357compute/get_dict_of_steps_in_derivation: get_expressions_from_step_id_and_expr_type, HAS_FEED8685357compute/get_dict_of_steps_in_derivation: get_expressions_from_step_id_and_expr_type, HAS_OUTPUT8685357compute/get_dict_of_steps_in_derivation: get_inference_rule_connected_to_step_ID7170370compute/get_dict_of_steps_in_derivation: get_expressions_from_step_id_and_expr_type HAS_INPUT7170370compute/get_dict_of_steps_in_derivation: get_expressions_from_step_id_and_expr_type, HAS_FEED7170370compute/get_dict_of_steps_in_derivation: get_expressions_from_step_id_and_expr_type, HAS_OUTPUT7170370compute/get_dict_of_steps_in_derivation: get_inference_rule_connected_to_step_ID3813662compute/get_dict_of_steps_in_derivation: get_expressions_from_step_id_and_expr_type HAS_INPUT3813662compute/get_dict_of_steps_in_derivation: get_expressions_from_step_id_and_expr_type, HAS_FEED3813662compute/get_dict_of_steps_in_derivation: get_expressions_from_step_id_and_expr_type, HAS_OUTPUT3813662compute/get_dict_of_steps_in_derivation: get_inference_rule_connected_to_step_ID4916398compute/get_dict_of_steps_in_derivation: get_expressions_from_step_id_and_expr_type HAS_INPUT4916398compute/get_dict_of_steps_in_derivation: get_expressions_from_step_id_and_expr_type, HAS_FEED4916398compute/get_dict_of_steps_in_derivation: get_expressions_from_step_id_and_expr_type, HAS_OUTPUT4916398compute/get_dict_of_steps_in_derivation: get_inference_rule_connected_to_step_ID2309477compute/get_dict_of_steps_in_derivation: get_expressions_from_step_id_and_expr_type HAS_INPUT2309477compute/get_dict_of_steps_in_derivation: get_expressions_from_step_id_and_expr_type, HAS_FEED2309477compute/get_dict_of_steps_in_derivation: get_expressions_from_step_id_and_expr_type, HAS_OUTPUT2309477compute/get_dict_of_steps_in_derivation: get_inference_rule_connected_to_step_ID2939259compute/get_dict_of_steps_in_derivation: get_expressions_from_step_id_and_expr_type HAS_INPUT2939259compute/get_dict_of_steps_in_derivation: get_expressions_from_step_id_and_expr_type, HAS_FEED2939259compute/get_dict_of_steps_in_derivation: get_expressions_from_step_id_and_expr_type, HAS_OUTPUT2939259compute/get_dict_of_steps_in_derivation: get_inference_rule_connected_to_step_ID2336470compute/get_dict_of_steps_in_derivation: get_expressions_from_step_id_and_expr_type HAS_INPUT2336470compute/get_dict_of_steps_in_derivation: get_expressions_from_step_id_and_expr_type, HAS_FEED2336470compute/get_dict_of_steps_in_derivation: get_expressions_from_step_id_and_expr_type, HAS_OUTPUT2336470compute/get_dict_of_steps_in_derivation: get_inference_rule_connected_to_step_ID6780002compute/get_dict_of_steps_in_derivation: get_expressions_from_step_id_and_expr_type HAS_INPUT6780002compute/get_dict_of_steps_in_derivation: get_expressions_from_step_id_and_expr_type, HAS_FEED6780002compute/get_dict_of_steps_in_derivation: get_expressions_from_step_id_and_expr_type, HAS_OUTPUT6780002compute/get_dict_of_steps_in_derivation: get_inference_rule_connected_to_step_ID7089686compute/get_dict_of_steps_in_derivation: get_expressions_from_step_id_and_expr_type HAS_INPUT7089686compute/get_dict_of_steps_in_derivation: get_expressions_from_step_id_and_expr_type, HAS_FEED7089686compute/get_dict_of_steps_in_derivation: get_expressions_from_step_id_and_expr_type, HAS_OUTPUT7089686compute/get_dict_of_steps_in_derivation: get_inference_rule_connected_to_step_ID1859124compute/get_dict_of_steps_in_derivation: get_expressions_from_step_id_and_expr_type HAS_INPUT1859124compute/get_dict_of_steps_in_derivation: get_expressions_from_step_id_and_expr_type, HAS_FEED1859124compute/get_dict_of_steps_in_derivation: get_expressions_from_step_id_and_expr_type, HAS_OUTPUT1859124compute/get_dict_of_steps_in_derivation: get_inference_rule_connected_to_step_ID4377120compute/get_dict_of_steps_in_derivation: get_expressions_from_step_id_and_expr_type HAS_INPUT4377120compute/get_dict_of_steps_in_derivation: get_expressions_from_step_id_and_expr_type, HAS_FEED4377120compute/get_dict_of_steps_in_derivation: get_expressions_from_step_id_and_expr_type, HAS_OUTPUT4377120