Return to navigation page or list derivations
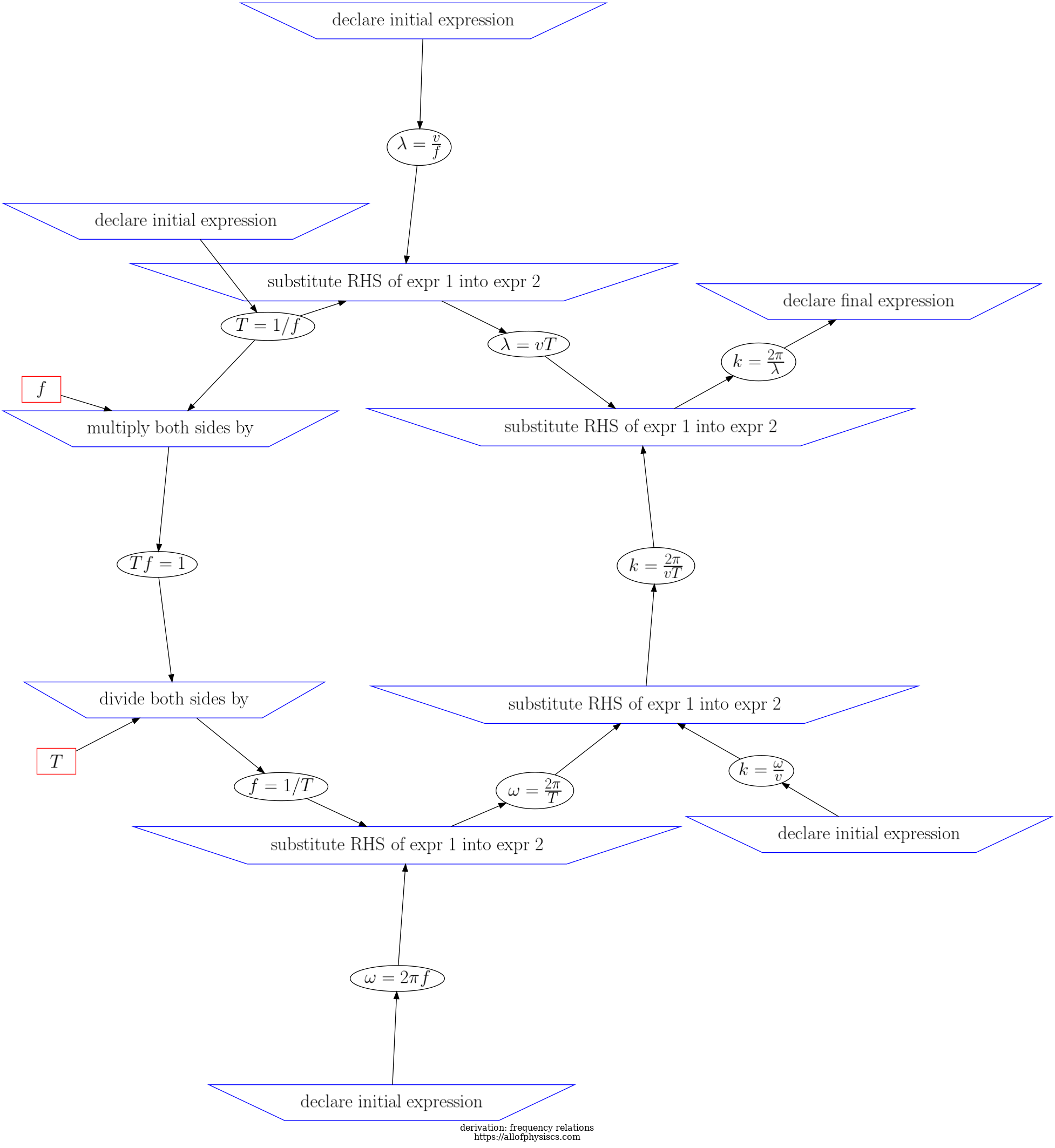
| step | inference rule | input | feed | output | step validity (as per SymPy) |
|---|---|---|---|---|---|
| 1 |
|
|
no validation is available for declarations | ||
| 2 |
|
|
no validation is available for declarations | ||
| 3 |
|
|
no validation is available for declarations | ||
| 4 |
|
|
no validation is available for declarations | ||
| 5 |
|
|
|
LHS diff is pdg0002321 - pdg0005321 RHS diff is 2*pdg0003141*(pdg0001357 - 1)/(pdg0001357*pdg0009491) | |
| 6 |
|
|
|
LHS diff is -pdg0001115 + pdg0009491 RHS diff is -pdg0001357*pdg0009491 + 1/pdg0004201 | |
| 7 |
|
|
|
LHS diff is pdg0001115 - pdg0005321 RHS diff is pdg0001357*pdg0009491 - 2*pdg0003141/pdg0001115 | |
| 8 |
|
|
|
|
LHS arithmetic error. Diff: pdg0009491*(-pdg0004201 + pdg0006235) |
| 9 |
|
|
|
|
valid |
| 10 |
|
|
|
LHS diff is 0 RHS diff is 2*pdg0003141*(pdg0004201*pdg0009491 - 1)/pdg0009491 | |
| 11 |
|
|
no validation is available for declarations |
pdg_app/to_review_derivation: node_properties, derivation 2757146compute/get_dict_of_steps_in_derivation: steps_in_this_derivation2060703compute/get_dict_of_steps_in_derivation: get_inference_rule_connected_to_step_ID9488319compute/get_dict_of_steps_in_derivation: get_expressions_from_step_id_and_expr_type HAS_INPUT9488319compute/get_dict_of_steps_in_derivation: get_expressions_from_step_id_and_expr_type, HAS_FEED9488319compute/get_dict_of_steps_in_derivation: get_expressions_from_step_id_and_expr_type, HAS_OUTPUT9488319compute/get_dict_of_steps_in_derivation: get_step_has_sequence_index2060703compute/get_dict_of_steps_in_derivation: get_inference_rule_connected_to_step_ID9427178compute/get_dict_of_steps_in_derivation: get_expressions_from_step_id_and_expr_type HAS_INPUT9427178compute/get_dict_of_steps_in_derivation: get_expressions_from_step_id_and_expr_type, HAS_FEED9427178compute/get_dict_of_steps_in_derivation: get_expressions_from_step_id_and_expr_type, HAS_OUTPUT9427178compute/get_dict_of_steps_in_derivation: get_inference_rule_connected_to_step_ID8676853compute/get_dict_of_steps_in_derivation: get_expressions_from_step_id_and_expr_type HAS_INPUT8676853compute/get_dict_of_steps_in_derivation: get_expressions_from_step_id_and_expr_type, HAS_FEED8676853compute/get_dict_of_steps_in_derivation: get_expressions_from_step_id_and_expr_type, HAS_OUTPUT8676853compute/get_dict_of_steps_in_derivation: get_inference_rule_connected_to_step_ID8435281compute/get_dict_of_steps_in_derivation: get_expressions_from_step_id_and_expr_type HAS_INPUT8435281compute/get_dict_of_steps_in_derivation: get_expressions_from_step_id_and_expr_type, HAS_FEED8435281compute/get_dict_of_steps_in_derivation: get_expressions_from_step_id_and_expr_type, HAS_OUTPUT8435281compute/get_dict_of_steps_in_derivation: get_inference_rule_connected_to_step_ID8033623compute/get_dict_of_steps_in_derivation: get_expressions_from_step_id_and_expr_type HAS_INPUT8033623compute/get_dict_of_steps_in_derivation: get_expressions_from_step_id_and_expr_type, HAS_FEED8033623compute/get_dict_of_steps_in_derivation: get_expressions_from_step_id_and_expr_type, HAS_OUTPUT8033623compute/get_dict_of_steps_in_derivation: get_inference_rule_connected_to_step_ID5639459compute/get_dict_of_steps_in_derivation: get_expressions_from_step_id_and_expr_type HAS_INPUT5639459compute/get_dict_of_steps_in_derivation: get_expressions_from_step_id_and_expr_type, HAS_FEED5639459compute/get_dict_of_steps_in_derivation: get_expressions_from_step_id_and_expr_type, HAS_OUTPUT5639459compute/get_dict_of_steps_in_derivation: get_inference_rule_connected_to_step_ID6058822compute/get_dict_of_steps_in_derivation: get_expressions_from_step_id_and_expr_type HAS_INPUT6058822compute/get_dict_of_steps_in_derivation: get_expressions_from_step_id_and_expr_type, HAS_FEED6058822compute/get_dict_of_steps_in_derivation: get_expressions_from_step_id_and_expr_type, HAS_OUTPUT6058822compute/get_dict_of_steps_in_derivation: get_inference_rule_connected_to_step_ID3844066compute/get_dict_of_steps_in_derivation: get_expressions_from_step_id_and_expr_type HAS_INPUT3844066compute/get_dict_of_steps_in_derivation: get_expressions_from_step_id_and_expr_type, HAS_FEED3844066compute/get_dict_of_steps_in_derivation: get_expressions_from_step_id_and_expr_type, HAS_OUTPUT3844066compute/get_dict_of_steps_in_derivation: get_inference_rule_connected_to_step_ID8642275compute/get_dict_of_steps_in_derivation: get_expressions_from_step_id_and_expr_type HAS_INPUT8642275compute/get_dict_of_steps_in_derivation: get_expressions_from_step_id_and_expr_type, HAS_FEED8642275compute/get_dict_of_steps_in_derivation: get_expressions_from_step_id_and_expr_type, HAS_OUTPUT8642275compute/get_dict_of_steps_in_derivation: get_inference_rule_connected_to_step_ID3042118compute/get_dict_of_steps_in_derivation: get_expressions_from_step_id_and_expr_type HAS_INPUT3042118compute/get_dict_of_steps_in_derivation: get_expressions_from_step_id_and_expr_type, HAS_FEED3042118compute/get_dict_of_steps_in_derivation: get_expressions_from_step_id_and_expr_type, HAS_OUTPUT3042118compute/get_dict_of_steps_in_derivation: get_inference_rule_connected_to_step_ID3954027compute/get_dict_of_steps_in_derivation: get_expressions_from_step_id_and_expr_type HAS_INPUT3954027compute/get_dict_of_steps_in_derivation: get_expressions_from_step_id_and_expr_type, HAS_FEED3954027compute/get_dict_of_steps_in_derivation: get_expressions_from_step_id_and_expr_type, HAS_OUTPUT3954027pdg_app/to_review_derivation: get_list_of_step_dicts_in_this_derivation2757146pdg_app/to_review_derivation: get_list_of_sequence_values_for_derivation_id2757146000008pdg_app/to_review_derivation: get_nodes_of_type inference_rule2757146compute/get_dict_of_steps_in_derivation: get_inference_rule_connected_to_step_ID8887471compute/get_dict_of_steps_in_derivation: get_expressions_from_step_id_and_expr_type HAS_INPUT8887471compute/get_dict_of_steps_in_derivation: get_expressions_from_step_id_and_expr_type, HAS_FEED8887471compute/get_dict_of_steps_in_derivation: get_expressions_from_step_id_and_expr_type, HAS_OUTPUT8887471compute/get_dict_of_steps_in_derivation: get_inference_rule_connected_to_step_ID6294907compute/get_dict_of_steps_in_derivation: get_expressions_from_step_id_and_expr_type HAS_INPUT6294907compute/get_dict_of_steps_in_derivation: get_expressions_from_step_id_and_expr_type, HAS_FEED6294907compute/get_dict_of_steps_in_derivation: get_expressions_from_step_id_and_expr_type, HAS_OUTPUT6294907compute/get_dict_of_steps_in_derivation: get_inference_rule_connected_to_step_ID9141534compute/get_dict_of_steps_in_derivation: get_expressions_from_step_id_and_expr_type HAS_INPUT9141534compute/get_dict_of_steps_in_derivation: get_expressions_from_step_id_and_expr_type, HAS_FEED9141534compute/get_dict_of_steps_in_derivation: get_expressions_from_step_id_and_expr_type, HAS_OUTPUT9141534compute/get_dict_of_steps_in_derivation: get_inference_rule_connected_to_step_ID4107240compute/get_dict_of_steps_in_derivation: get_expressions_from_step_id_and_expr_type HAS_INPUT4107240compute/get_dict_of_steps_in_derivation: get_expressions_from_step_id_and_expr_type, HAS_FEED4107240compute/get_dict_of_steps_in_derivation: get_expressions_from_step_id_and_expr_type, HAS_OUTPUT4107240compute/get_dict_of_steps_in_derivation: get_inference_rule_connected_to_step_ID6309563compute/get_dict_of_steps_in_derivation: get_expressions_from_step_id_and_expr_type HAS_INPUT6309563compute/get_dict_of_steps_in_derivation: get_expressions_from_step_id_and_expr_type, HAS_FEED6309563compute/get_dict_of_steps_in_derivation: get_expressions_from_step_id_and_expr_type, HAS_OUTPUT6309563compute/get_dict_of_steps_in_derivation: get_inference_rule_connected_to_step_ID5755428compute/get_dict_of_steps_in_derivation: get_expressions_from_step_id_and_expr_type HAS_INPUT5755428compute/get_dict_of_steps_in_derivation: get_expressions_from_step_id_and_expr_type, HAS_FEED5755428compute/get_dict_of_steps_in_derivation: get_expressions_from_step_id_and_expr_type, HAS_OUTPUT5755428compute/get_dict_of_steps_in_derivation: get_inference_rule_connected_to_step_ID4506736compute/get_dict_of_steps_in_derivation: get_expressions_from_step_id_and_expr_type HAS_INPUT4506736compute/get_dict_of_steps_in_derivation: get_expressions_from_step_id_and_expr_type, HAS_FEED4506736compute/get_dict_of_steps_in_derivation: get_expressions_from_step_id_and_expr_type, HAS_OUTPUT4506736compute/get_dict_of_steps_in_derivation: get_inference_rule_connected_to_step_ID4970251compute/get_dict_of_steps_in_derivation: get_expressions_from_step_id_and_expr_type HAS_INPUT4970251compute/get_dict_of_steps_in_derivation: get_expressions_from_step_id_and_expr_type, HAS_FEED4970251compute/get_dict_of_steps_in_derivation: get_expressions_from_step_id_and_expr_type, HAS_OUTPUT4970251compute/get_dict_of_steps_in_derivation: get_inference_rule_connected_to_step_ID6700137compute/get_dict_of_steps_in_derivation: get_expressions_from_step_id_and_expr_type HAS_INPUT6700137compute/get_dict_of_steps_in_derivation: get_expressions_from_step_id_and_expr_type, HAS_FEED6700137compute/get_dict_of_steps_in_derivation: get_expressions_from_step_id_and_expr_type, HAS_OUTPUT6700137compute/get_dict_of_steps_in_derivation: get_inference_rule_connected_to_step_ID1589687compute/get_dict_of_steps_in_derivation: get_expressions_from_step_id_and_expr_type HAS_INPUT1589687compute/get_dict_of_steps_in_derivation: get_expressions_from_step_id_and_expr_type, HAS_FEED1589687compute/get_dict_of_steps_in_derivation: get_expressions_from_step_id_and_expr_type, HAS_OUTPUT1589687compute/get_dict_of_steps_in_derivation: get_inference_rule_connected_to_step_ID9990933compute/get_dict_of_steps_in_derivation: get_expressions_from_step_id_and_expr_type HAS_INPUT9990933compute/get_dict_of_steps_in_derivation: get_expressions_from_step_id_and_expr_type, HAS_FEED9990933compute/get_dict_of_steps_in_derivation: get_expressions_from_step_id_and_expr_type, HAS_OUTPUT9990933compute/get_dict_of_steps_in_derivation: get_inference_rule_connected_to_step_ID9841973compute/get_dict_of_steps_in_derivation: get_expressions_from_step_id_and_expr_type HAS_INPUT9841973compute/get_dict_of_steps_in_derivation: get_expressions_from_step_id_and_expr_type, HAS_FEED9841973compute/get_dict_of_steps_in_derivation: get_expressions_from_step_id_and_expr_type, HAS_OUTPUT9841973compute/get_dict_of_steps_in_derivation: get_inference_rule_connected_to_step_ID8162310compute/get_dict_of_steps_in_derivation: get_expressions_from_step_id_and_expr_type HAS_INPUT8162310compute/get_dict_of_steps_in_derivation: get_expressions_from_step_id_and_expr_type, HAS_FEED8162310compute/get_dict_of_steps_in_derivation: get_expressions_from_step_id_and_expr_type, HAS_OUTPUT8162310compute/get_dict_of_steps_in_derivation: get_inference_rule_connected_to_step_ID1160268compute/get_dict_of_steps_in_derivation: get_expressions_from_step_id_and_expr_type HAS_INPUT1160268compute/get_dict_of_steps_in_derivation: get_expressions_from_step_id_and_expr_type, HAS_FEED1160268compute/get_dict_of_steps_in_derivation: get_expressions_from_step_id_and_expr_type, HAS_OUTPUT1160268compute/get_dict_of_steps_in_derivation: get_inference_rule_connected_to_step_ID1313611compute/get_dict_of_steps_in_derivation: get_expressions_from_step_id_and_expr_type HAS_INPUT1313611compute/get_dict_of_steps_in_derivation: get_expressions_from_step_id_and_expr_type, HAS_FEED1313611compute/get_dict_of_steps_in_derivation: get_expressions_from_step_id_and_expr_type, HAS_OUTPUT1313611compute/get_dict_of_steps_in_derivation: get_inference_rule_connected_to_step_ID7974479compute/get_dict_of_steps_in_derivation: get_expressions_from_step_id_and_expr_type HAS_INPUT7974479compute/get_dict_of_steps_in_derivation: get_expressions_from_step_id_and_expr_type, HAS_FEED7974479compute/get_dict_of_steps_in_derivation: get_expressions_from_step_id_and_expr_type, HAS_OUTPUT7974479compute/get_dict_of_steps_in_derivation: get_inference_rule_connected_to_step_ID8686350compute/get_dict_of_steps_in_derivation: get_expressions_from_step_id_and_expr_type HAS_INPUT8686350compute/get_dict_of_steps_in_derivation: get_expressions_from_step_id_and_expr_type, HAS_FEED8686350compute/get_dict_of_steps_in_derivation: get_expressions_from_step_id_and_expr_type, HAS_OUTPUT8686350compute/get_dict_of_steps_in_derivation: get_inference_rule_connected_to_step_ID3067169compute/get_dict_of_steps_in_derivation: get_expressions_from_step_id_and_expr_type HAS_INPUT3067169compute/get_dict_of_steps_in_derivation: get_expressions_from_step_id_and_expr_type, HAS_FEED3067169compute/get_dict_of_steps_in_derivation: get_expressions_from_step_id_and_expr_type, HAS_OUTPUT3067169compute/get_dict_of_steps_in_derivation: get_inference_rule_connected_to_step_ID6951414compute/get_dict_of_steps_in_derivation: get_expressions_from_step_id_and_expr_type HAS_INPUT6951414compute/get_dict_of_steps_in_derivation: get_expressions_from_step_id_and_expr_type, HAS_FEED6951414compute/get_dict_of_steps_in_derivation: get_expressions_from_step_id_and_expr_type, HAS_OUTPUT6951414compute/get_dict_of_steps_in_derivation: get_inference_rule_connected_to_step_ID9308632compute/get_dict_of_steps_in_derivation: get_expressions_from_step_id_and_expr_type HAS_INPUT9308632compute/get_dict_of_steps_in_derivation: get_expressions_from_step_id_and_expr_type, HAS_FEED9308632compute/get_dict_of_steps_in_derivation: get_expressions_from_step_id_and_expr_type, HAS_OUTPUT9308632compute/get_dict_of_steps_in_derivation: get_inference_rule_connected_to_step_ID7309005compute/get_dict_of_steps_in_derivation: get_expressions_from_step_id_and_expr_type HAS_INPUT7309005compute/get_dict_of_steps_in_derivation: get_expressions_from_step_id_and_expr_type, HAS_FEED7309005compute/get_dict_of_steps_in_derivation: get_expressions_from_step_id_and_expr_type, HAS_OUTPUT7309005compute/get_dict_of_steps_in_derivation: get_inference_rule_connected_to_step_ID5044314compute/get_dict_of_steps_in_derivation: get_expressions_from_step_id_and_expr_type HAS_INPUT5044314compute/get_dict_of_steps_in_derivation: get_expressions_from_step_id_and_expr_type, HAS_FEED5044314compute/get_dict_of_steps_in_derivation: get_expressions_from_step_id_and_expr_type, HAS_OUTPUT5044314